您好,欢迎来到广东陶瓷协会 !
服务  自律  维权  引领
关键词:
行业要闻
行业资讯
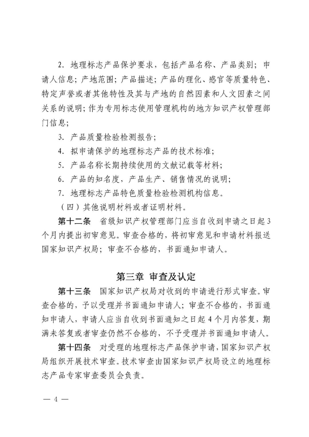
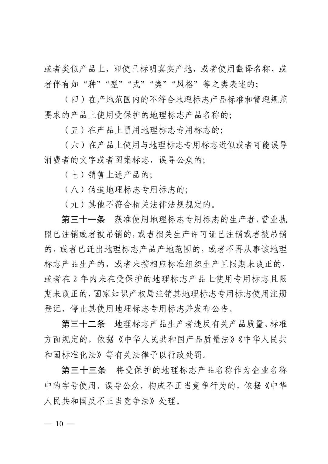
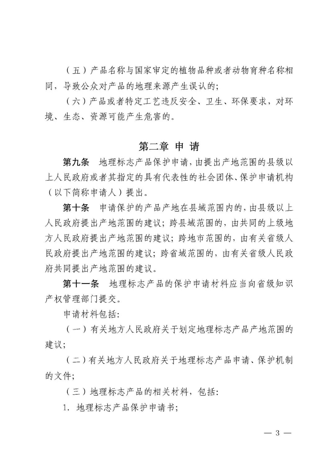
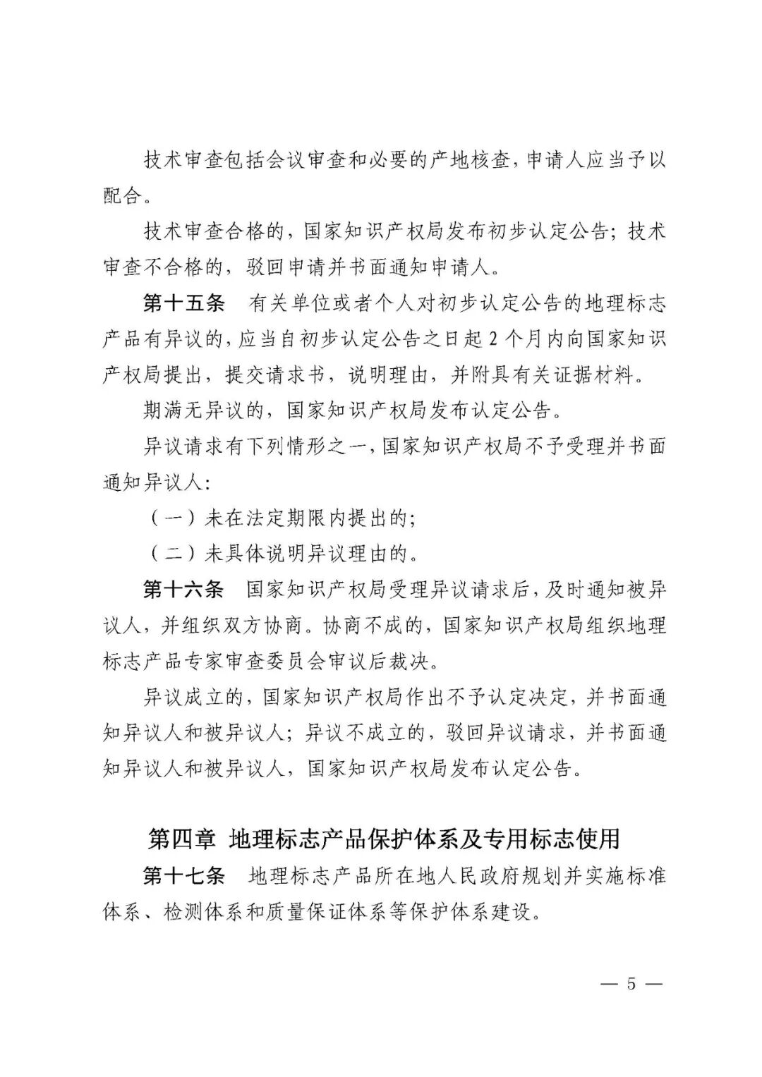
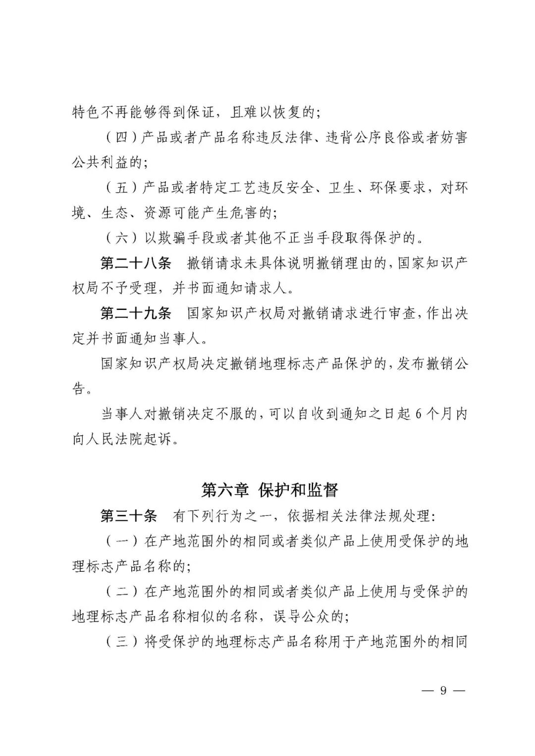
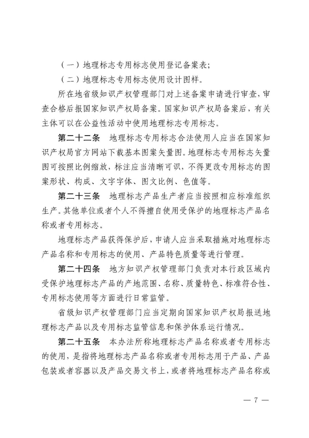
《地理标志产品保护办法》自2024年2月1日起施行。
来源: | 作者:秘书处 | 发布时间: 2024-01-08 | 15752 次浏览 | 🔊 点击朗读正文 ❚❚ | 分享到:
日前,国家知识产权局发布《地理标准产品保护办法》,办法自2024年2月1日起施行。

图片


办法全文如下:

图片

图片

图片

图片

图片

图片

图片

图片

图片

图片

图片



来源:国家知识产权局


 

通知公告
×关注官方微信
×左边广告文本