您好,欢迎来到广东陶瓷协会 !
服务  自律  维权  引领
关键词:
行业要闻
行业资讯
广东发布发展先进材料战略性支柱产业集群行动计划
来源: | 作者:秘书处 | 发布时间: 2024-01-09 | 13488 次浏览 | 🔊 点击朗读正文 ❚❚ | 分享到:

推动先进材料产业迈向全球价值链高端,广东发布最新“路线图”。近日,省工业和信息化厅官网发布《广东省发展先进材料战略性支柱产业集群行动计划(2023—2025年)》(下称《行动计划》),提出到2025年,全省形成1个年主营业务收入达2.8万亿元以上、工业增加值达6475亿元的先进材料产业集群,迈入世界级先进材料产业集群行列。

先进材料产业是广东的重要产业,2019年全省先进材料产业规上企业主营业务收入达21540亿元,工业增加值5089亿元,成为支撑我省经济发展的主导力量之一。2022年,全省先进材料产业规上企业实现主营业务收入26669亿元,实现利润总额963亿元,实现工业增加值5229亿元。

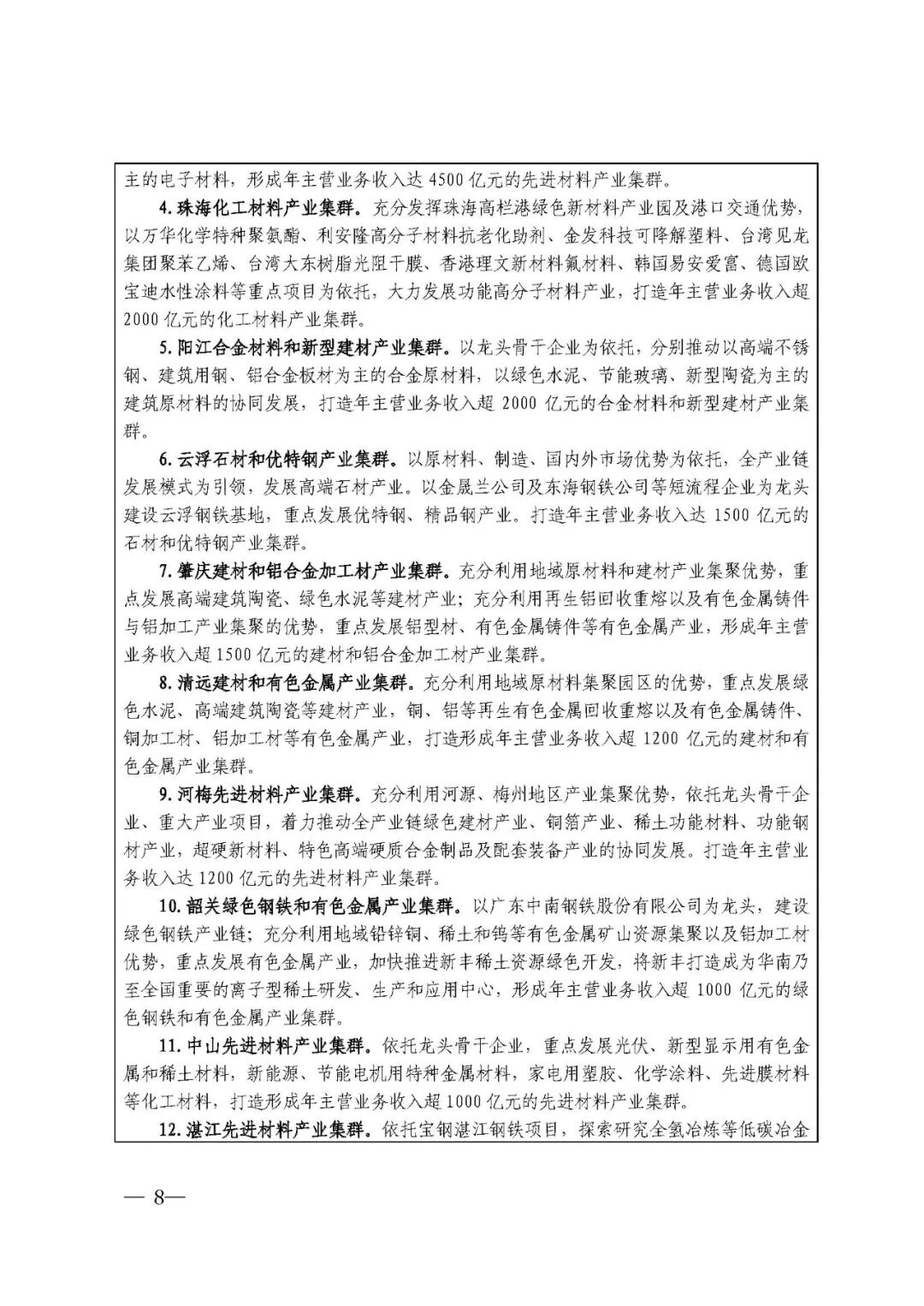
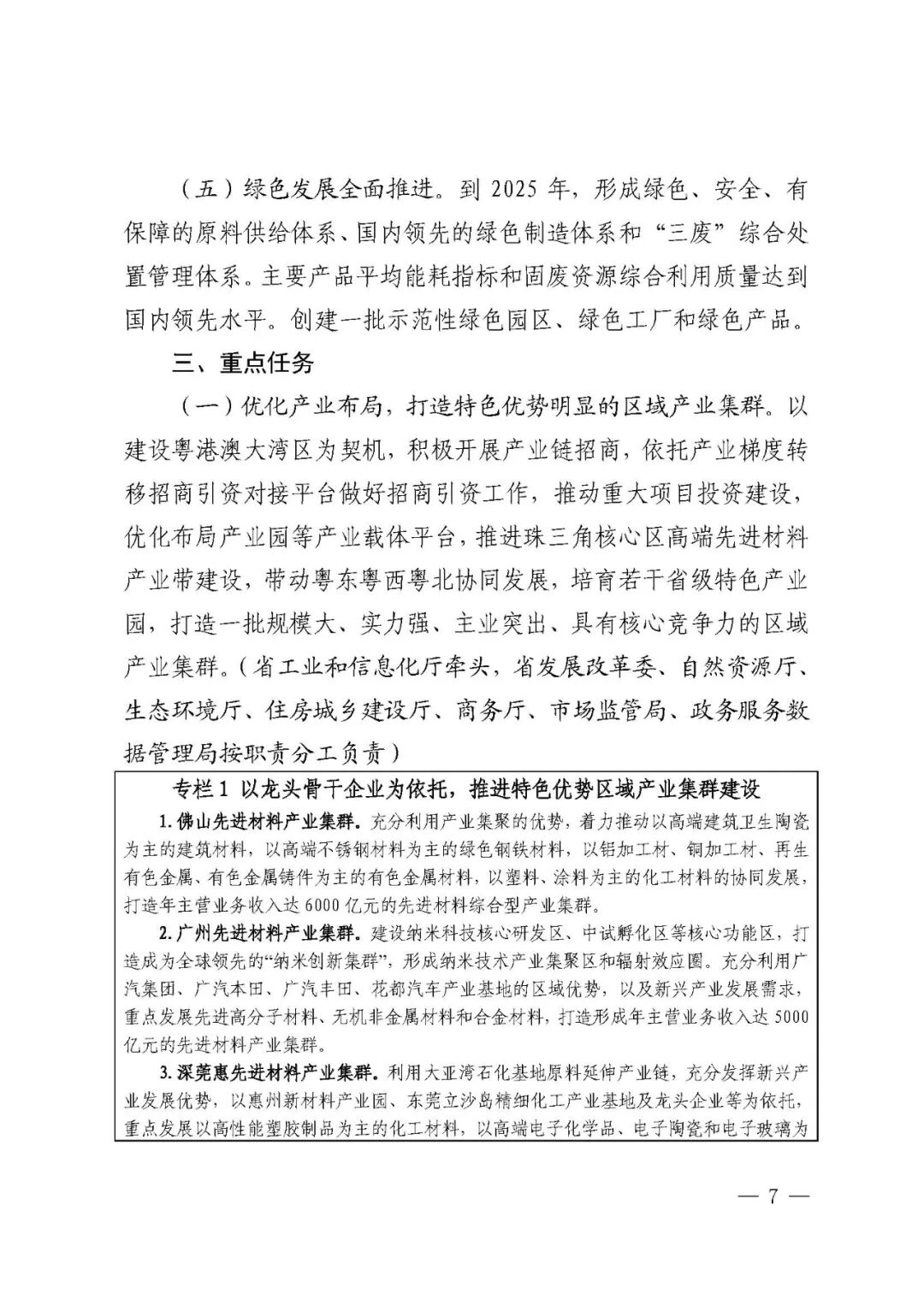
目前,广东先进材料产业在全球价值链地位稳步提升,呈现规模化、绿色化、高端化、智能化的发展趋势,省内已初步形成广州、深圳、珠海、佛山、韶关、河源、梅州、惠州、东莞、中山、阳江、湛江、茂名、肇庆、清远、云浮等先进材料产业基地。

其中,绿色高性能水泥、装配式建材、高端建筑陶瓷、特种玻璃(电子玻璃等)、铝材(铝型材等)、铜材(铜箔等)、稀土发光材料、磁性材料、高性能树脂、涂料及胶粘剂、塑胶材料及制品、高端电子化学品、电子陶瓷等领域产品技术水平和产量位居全国前列。

然而,广东发展先进材料产业,仍面临成本上涨、竞争加剧、技术壁垒趋严、产业链供应链安全风险日益凸显等挑战。

为推动先进材料产业发展质量效益再上新台阶,《行动计划》提出六大重点任务,包括优化产业布局,打造特色优势明显的区域产业集群;突破关键技术,发展新型高端化产品;实施质量品牌战略,增强骨干企业核心竞争力;完善创新体系,促进产业创新发展;注重环保节能,提升绿色发展水平;深化开放交流,提升国际合作水平。

为达成迈向世界级先进材料产业集群的目标,广东还将实施六大重点工程,包括龙头骨干企业培育工程、新材料技术和标准化提升工程、智能化推广工程、创新能力提升工程、绿色安全发展工程、开放交流协作工程。


文件全文如下:


图片

图片

图片

图片

图片

图片

图片

图片

图片

图片

图片

图片

图片

图片

图片

图片


(上下滑动查看)


来源:广东省人民政府

通知公告
×关注官方微信
×左边广告文本