关键词:
您好,欢迎来到广东陶瓷协会 !
服务  自律  维权  引领
会员风采
通知公告
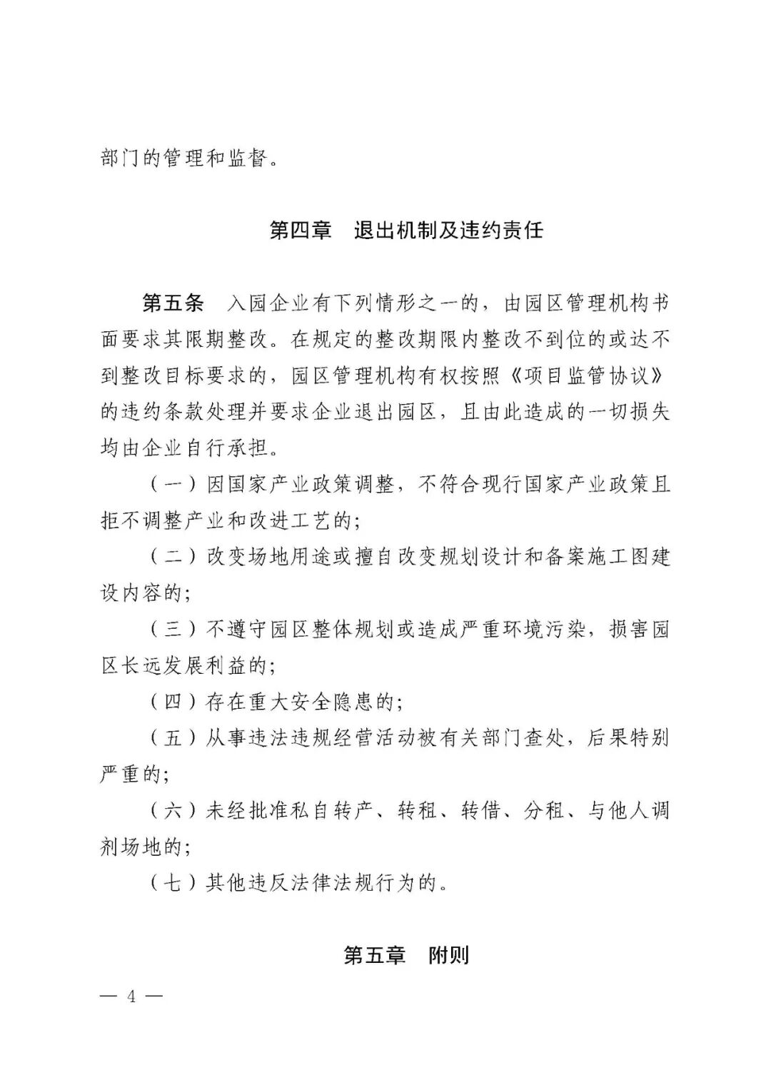
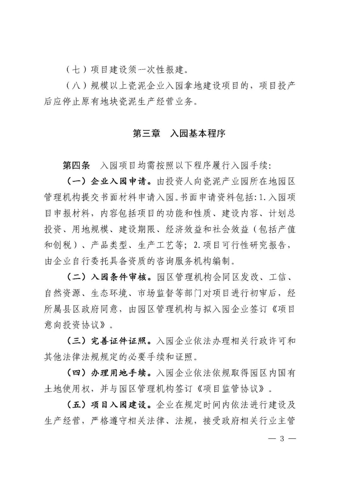
潮州市拟规范瓷泥企业入园发展
来源: | 作者:秘书处 | 发布时间: 2024-01-16 | 13327 次浏览 | 🔊 点击朗读正文 ❚❚ | 分享到:
潮州市为扭转瓷泥行业“散乱污”等行业乱象,鼓励引导“有数有税”的优质企业入园发展,推动瓷泥行业高质量发展,助力打造陶瓷产业集群,制定《潮州市瓷泥产业园项目入园暂行规定(征求意见稿)》,拟规范瓷泥企业入园发展,规定所指的瓷泥产业园为潮州市湘桥区铁铺瓷泥产业园和潮安区登塘瓷泥产业园,对入园条件、入园基本程序和退出机制及违约责任作出了具体的说明。

规定全文如下:

图片

图片

图片

图片

图片

图片

图片

来源:潮州市工信局

名牌名标
×关注官方微信
×左边广告文本